據海關(guan) 初步統計,2020年我國跨境電商進出口1.69萬(wan) 億(yi) 元人民幣,同比增長31.1%。跨境電商作為(wei) 新興(xing) 貿易業(ye) 態,在全球疫情衝(chong) 擊下呈現逆勢增長態勢,成為(wei) 我國外貿發展新亮點。
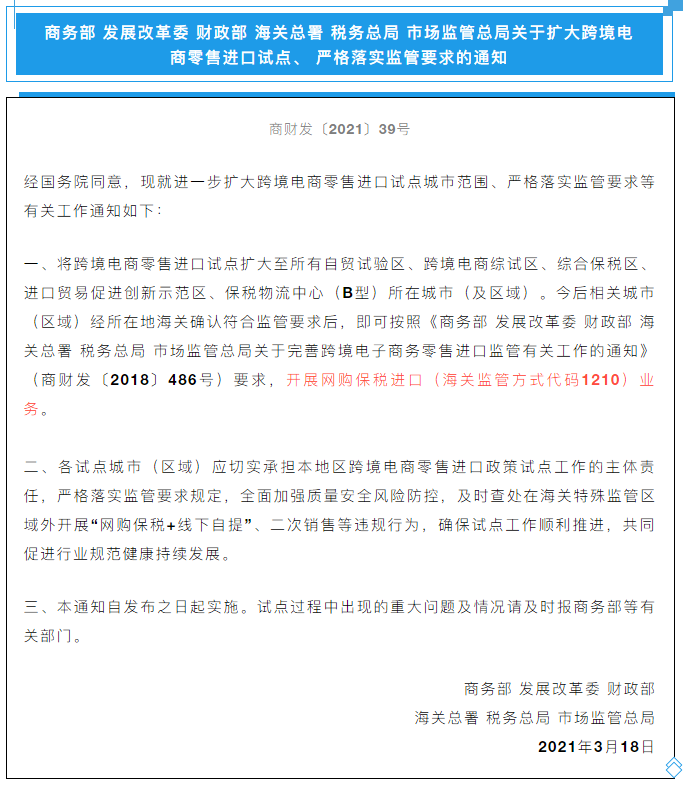
日前,商務部等六部門印發通知進一步擴大跨境電商零售進口試點,明確將跨境電商零售進口試點範圍擴大至所有自貿試驗區、跨境電商綜試區、綜合保稅區、進口貿易促進創新示範區、保稅物流中心(B型)所在城市(及區域),今後相關(guan) 城市(區域)經所在地海關(guan) 確認符合監管要求後,可開展網購保稅進口(海關(guan) 監管方式代碼1210)業(ye) 務。





跨境電商零售進口,是指中國境內(nei) 消費者通過跨境電商第三方平台經營者自境外購買(mai) 商品,並通過“網購保稅進口”(海關(guan) 監管方式代碼1210、1239)或“直購進口”(海關(guan) 監管方式代碼9610)運遞進境的消費行為(wei) 。
其中,“網購保稅進口業(ye) 務”,是指在海關(guan) 特殊監管區域或保稅物流中心(B型)內(nei) 以保稅模式開展的跨境電子商務零售進口業(ye) 務。
跨境進口一般常見有兩(liang) 種進境模式,即1210網購保稅備貨,9610海外直購進口。至於(yu) 要選擇哪種方式,根據自身情況而定,兩(liang) 種模式優(you) 劣勢對比如下:

近年來網購保稅進口蓬勃發展,業(ye) 務量占跨境電商零售進口80%以上。
網購保稅進口在全國範圍內(nei) 區域(中心)開展;其中,目前全國共有86個(ge) 城市(地區)和海南全島內(nei) 的區域(中心)開展網購保稅進口適用1210,其他範圍適用1239(保稅跨境貿易電子商務A)。
網購保稅進口主要有以下6個(ge) 環節:
• 境電商商品通過國際物流批量運輸至境內(nei) ;
• 辦結一線進境通關(guan) 手續後,進入區域(中心)專(zhuan) 用倉(cang) 庫倉(cang) 儲(chu) 備貨;
• 境內(nei) 消費者在電商平台下單購買(mai) 區域(中心)內(nei) 網購保稅商品;
• 相關(guan) 企業(ye) 分別向海關(guan) 傳(chuan) 輸交易、支付、物流等電子信息,申報《申報清單》;
• 海關(guan) 通過跨境電商進口統一版係統審核《申報清單》;
• 《申報清單》放行後,倉(cang) 儲(chu) 企業(ye) 根據訂單分揀打包,辦理出區域(中心)手續由國內(nei) 物流送遞境內(nei) 消費者。
海關(guan) 對於(yu) 網購保稅商品依托金關(guan) 二期係統實施賬冊(ce) 管理模式,設有“跨境進口”專(zhuan) 用賬冊(ce) ,網購保稅進口商品可以在不同區域(中心)之間、同一區域(中心)內(nei) 不同企業(ye) 間流轉,以及網購保稅進口商品可以與(yu) 保稅貨物之間進行狀態互轉。
中國電子電器出口印度尼西亞(ya) SNI合規清關(guan) 門到門服務
2025-09-29跨境電商Lazada 攜手天貓,“一鍵輕出海” 激活東(dong) 南亞(ya) 6 億(yi) 市場
2025-09-18中國布條出口印度尼西亞(ya) 配額清關(guan) 的重要性有哪些?
2025-09-10